


法国人终于良心发现,要归还掠夺的文物了?
13号,法国国民议会(下院)全票通过了一项法案,将简化法国在殖民时期掠夺所得文物的归还程序。
这项法案在去年7月,已经被参议院(上院)通过了。这次国民议会的表决,属于一读通过,距离正式生效,还需一次最终表决。
法案适用于1815年至1972年间非法掠夺的文物。
文化部长拉希达·达蒂提交的法案初稿
(图:senat.fr)▼

议员热雷米·帕特里耶-莱图斯发言时,引用了法国文豪雨果的名言:“我希望有一天,法国能脱胎,将战利品归还给中国。”雨果的这番话,是在得知英法联军洗劫圆明园后发表的。
然而,即便法案生效了,也并不意味着法国的所有中国国宝能回祖国。毕竟有不少是从文物贩子、村民手中购买的,不算掠夺所得。
更何况法案是法案,执行是执行。议员要求政府每年公布一份非法获取文物的清单,至于清单之外的文物,则无法追索。
在法国的中国国宝,数量极为庞大,包括青铜器、陶瓷、书画、孤本文献等等。主要由吉美国立亚洲艺术博物馆、赛努奇博物馆、法国国家图书馆、卢浮宫、枫丹白露宫等机构收藏。
现藏于吉美博物馆敦煌佛教绘画
(图:壹图网)▼

其中有18件,是不可不看的——
卣(yǒu)是中国古代的一种酒器▼





这是塞努奇博物馆的镇馆之宝。造型是一只老虎正在张嘴吃人,上方有一个提手,盖上有一只山羊。老虎的尾巴和两个爪子构成了器物的三足。虎身布满纹饰,虎眼炯炯有神。
这件青铜器出土在湖南,安化县与宁乡县交界处的沩山,存世仅两件,一件在日本泉屋博物馆,另一件在赛努奇博物馆,中国本土看不到了。


吉美博物馆的镇馆之宝,造型是一头亚洲象,体型巨大,腹外侧与头部有兽面纹,耳、鼻、足部有鳞纹,是典型的商代晚期的风格。从背部的开口来看,原先有个盖子,但不幸遗失了。象鼻的末端也断了一截。出土地也是在湖南。
商代的象尊一共出土了三件,一件在法国、一件在美国弗利尔艺术馆,还有一件在湖南博物馆。湖南博物馆那件体型小得多,但保存更完整。
“毗卢遮那”为梵文音译
其意为“光明遍照”、“大日”▼

这尊佛像藏于吉美博物馆,是典型的“曹衣出水”风格,这种风格可能来自印度笈多王朝,佛像穿着轻薄、贴身的衣物,以凸显身体曲线。面容恬静,带有神秘的微笑。





这套覆面反映了契丹贵族的丧葬习俗——死后尸体经过防腐处理,佩戴华丽的覆面、冠饰、葬衣下葬。
在国内,内蒙古博物院有一件陈国公主的黄金覆面,辽博也有几件覆面。但塞努奇博物馆的这套,不仅男女搭配,而且带有完整冠饰。
两件覆面精准地反映了男女墓主人的长相,男子覆面甚至能看见胡须。两件冠饰也都是精雕细琢,反映了辽代精湛的加工工艺。



这组造像原来总计16尊,出自河北易县八佛洼,20世纪初被盗运出境的过程中,至少毁弃了3尊,迄今为止仍存11尊,国内早已荡然无存,如今收藏在美国、加拿大、英国、法国等处。而吉美博物馆的这尊,是香港收藏家捐赠的。
这批罗汉像,代表了唐代以来写实雕塑的最高成就。梁思成说:“表情真实,连衣服上的褶皱都那么写实……不亚于意大利文艺复兴时期的精品”。



釉质青润,壶身雕刻缠枝牡丹纹,开花大叶,蓬勃饱满,尚存唐代遗风。造型优美协调,以壶嘴为凤头,竹节装凤尾壶执,壶腹围牡丹纹,将“凤穿牡丹”的寓意表达得淋漓尽致。
这件瓷壶民国时期被不法商人贩卖出境,辗转流落到吉美博物馆。其造型仅此一例,是难得一见的耀州窑精品。


通体深蓝色,称为“霁蓝釉”,这种釉料始创于元代景德镇窑,以氧化钴为呈色剂,经1280~1300℃高温一次烧成。
传世的元代霁蓝釉梅瓶只有三件,除了这一件,还有一件在扬州博物馆,一件在颐和园。
配色看起来就特别乾隆▼

吉美博物馆收藏的这件瓷尊,体现了乾隆帝的审美趣味,是清代御窑的精品之作。
菊花、牡丹、百合、牵牛花、蔷薇、莲花、玉兰、海棠花、山茶花遍布器物,可谓“百花不露地”。这种叫做“百花锦”风格,其实是巴洛克风格西风东渐的结果。
后人只能通过画册来一睹圆明园的风采
(★《圆明园四十景图咏》局部,上滑查看更多)▼



法国人不仅烧毁了圆明园,还抢走了一部描绘圆明园景色的图册。
这部画册是1744年乾隆皇帝命宫廷画师唐岱等绘制的。左侧是工部尚书汪由敦书写的乾隆御制诗,右侧是工笔绘画,就连梁上的彩绘,都纤毫毕现。
画册如今收藏在法国国家图书馆。
★《翰林图卷》局部(上滑查看更多,横屏)▼



明清两代的翰林院,是为朝廷储备、培训高级官员的机构。只有科举殿试的前几名才有机会进入。有明一代的内阁首辅,几乎全出身翰林院。1900年,翰林院毁于八国联军侵华与义和团运动,今天再也见不到了。
然而,一幅6米宽、两米高的巨幅画作再现了翰林院的全貌。1744年,乾隆皇帝在翰林院举行盛大典礼。金昆等六位宫廷画师再现了典礼的盛况。厉宗万等三位官员在画作的空白部分题写诗文。
这幅画如今保存在塞努奇博物馆,极少展出、极少有为国人所知。
陈寅恪说过:“敦煌者,吾国学术之伤心史也。”
自王道士发现敦煌藏经洞以来,敦煌文物大量外流,主要有两大去处:一是被斯坦因盗走的,主要收藏在大英图书馆和大英博物馆;一是被伯希和盗走的,绘画主要在吉美博物馆,文献主要在法国国图。
斯坦因、伯希和之流借研究之名行盗窃之实,实在可耻
(1908年,伯希和在敦煌藏经洞内挑选文献)▼

由于伯希和是汉学家,比斯坦因更懂行,被他盗走的都是精华。
★唐代《净土经变图》▼

这幅绢本绘画描绘了佛教中西方极乐世界的图景。高大的楼阁则巍立于世界上方,阿弥陀佛居中,上有华盖、宝幢,旁有菩萨。下方舞乐齐奏,莲花宝池中有无数童子往生而来。整个画面色彩斑斓,想象力丰富,是盛唐时代的作品,与多幅敦煌壁画风格相似。
★晚唐、五代《观世音菩萨像》▼

这同样是一幅色彩绚丽的绢本绘画。菩萨端坐在莲台上,周身的冠饰、服饰、璎珞、背光线条流畅、色彩繁复,部分还贴有金箔。两侧有信徒、童子,上方有飞天。
右侧有文字“南无救苦观世音菩萨”。宋代以前的观音造像,一般都有胡须,这一幅也不例外。
★晚唐、五代《佛祖破魔图》▼

释迦牟尼在菩提树下悟道时,魔王波旬十分恐惧,派出魔子魔孙前去引诱、迫害他。但释迦牟尼始终不为所动,最终击败魔军,得以成佛。这幅绘画反映的就是这一场景。
★唐代《行脚僧图》▼

这幅绢画描绘了一位赤足、携虎、背负经箧的僧人取经归来。体现了丝绸之路上的佛教传播,可能是玄奘取经故事的视觉化呈现。
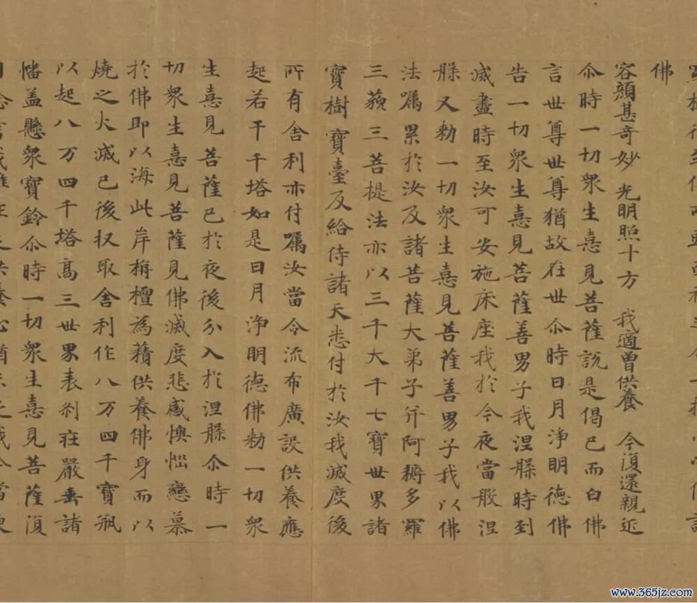
★唐代《妙法莲华经》















法国国图有2700多件敦煌汉文文献,都是伯希和盗走的,其中大部分是佛经。这些佛经中,有极少数是官方写经,是朝廷的专业人员书写的,往往楷法精严、骨秀兼备。
这件《妙法莲华经》就是如此。虽然卷首残缺(敦煌文献大都如此),卷尾落款却注明了书写于唐肃宗上元二年(761年)十月十五日。书写人是门下省的袁元悊,还经过了众多高僧的初校、二校、三校、详阅,以及相关官员监制,经过装潢后,才算成品,可谓敦煌写经中的极品。
★《宝塔心经》(上滑查看更多)▼

260字的《心经》是般若类佛经的总纲。这件《宝塔心经》把《心经》写成了宝塔的形状。
解读的方法,是从观音菩萨左足下角的“观”字开始,沿虚线依次读之,最后心经结尾“婆诃”,收在观世音菩萨的右足下角。
在所有敦煌文献中,有关宝塔心经的写本只有四件,伯希和和斯坦因各盗走两件。
★《景教三威蒙度赞》(上滑查看更多,横屏)▼

敦煌文献里,不光有佛经、道书、儒家经典,还有基督教的赞美诗。635年,阿罗本将基督教传入中国,当时叫做景教。
这份《景教三威蒙度赞》,是教士景净翻译的阿罗本传入的经文。所谓的“三威”,就是指圣父阿罗诃、圣子弥施诃、圣灵净风王三位一体。
★《常和墓碑》局部(上滑查看更多,横屏)▼

这段唐人抄写的《常何墓碑》,为我们揭示了玄武门之变的暗黑真相。
根据碑文,当时常何负责守卫玄武门,就是他打开城门,把秦王府的军队放进宫来,李世民、尉迟敬德才能成功伏击李建成、李元吉,软禁李渊。
碑文记载,早在玄武门之变两年前,李世民就已经把常何安插到这一关键岗位上,并暗中用重金收买禁军。
史书记载玄武门之变,往往强调李建成、李元吉步步紧逼,要加害李世民,李世民不得已才反击。而这份文献却显示,李世民发动政变是蓄谋已久的,至少两年前就开始布局了。
辉煌优配提示:文章来自网络,不代表本站观点。